
Astrofotógrafo: Wolfgang Promper
Características: https://www.astrobin.com/nvw80c/
Documentalista: M. Jesús Castellote
No es que yo necesite excusas para dejarme llevar por la pereza, pero esta vez tengo una: un problema de salud (física) me ha impedido actualizar el blog … espero recuperar el ritmo.
¿Alguien dudaba?
Si alguien tenía reservas para creer que todo alrededor de HD 148937 era un mar (o un prado) de variables de largo periodo, aquí una muestra. También esta especie de laguna central entre todos los paisajes está cubierta de ellas.


Realmente están catalogadas como candidatas así que tenía curiosidad por saber si había alguna característica más que pudiera diferenciarlas.
La regla que destaca: casi todas están descubiertas en el sondeo 2MASS, en infrarrojo cercano; la mayoría, si no todas, están confirmadas por Gaia en los mismos términos de candidatura y alguna propiedad debe prestarse a confusión porque la mayoría de ellas también se presentan (o se han presentado en algún momento, no he podido comprobar cuándo) como candidatas a estrellas de carbono (Gaia Collaboration, 2022).
En la muestra rompe la regularidad una nube molecular (círculo amarillo en la imagen) y una fuente de rayos X (flecha naranja) y, hacia el borde brillante (círculo rojo), hay detectados algunos objetos jóvenes y bastantes puntos IRAS (infrarrojo) … como una premonición de lo que espera detrás.
Cambio de vertiente
Algo que siempre me llama la atención en un viaje son los cambios de vertiente; llegas a lo alto y los ríos discurren hacia el otro lado: subes contracorriente y bajas en el sentido del agua. El paisaje cambia de repente por completo. Lo mismo parece pasar aquí.
Justo esa zona que antes se mencionaba con presencia de objetos jóvenes la vimos en la entrada anterior (ver Claroscuro). Allí está localizado el cúmulo NAME RCW 108 IR Cluster en medio de la nube molecular IRAS 16362-4845 y la región HII, Gum 53. Entre ellos y el cúmulo abierto NGC 6193 parece haber un conflicto, un choque de fuerzas entre polvo y gas, por un lado, y radiación ultravioleta, por otro, que forman el borde brillante en el límite de la parte oscura de la nube (Urquhart et al., 2004).
Parece que, en este totum revolutum, las observaciones en radio otorgan a las estrellas masivas un papel relevante (Thompson, Urquhart y White, 2004). Las observaciones en infrarrojo, por su parte, dan una visión general de distribución de los objetos jóvenes en esta zona, los más incipientes serían ya de la clase I y también se encontrarían más evolucionados de la clase II (Sharma et al., 2016).
Estas son sus localizaciones: una zona en la que se concentran la nube molecular IRAS 16362-4845, prometedora progenitora, el cúmulo mencionado RCW 108, su progenie, y, casi coincidente en coordenadas con ellos, la región ionizada Gum 53 que parece que está recibiendo la influencia de las estrellas masivas del cúmulo NGC 6193 cuyo centro se señala con el círculo rojo más a la izquierda y que está constituido por una generación anterior a las estrellas que se están empezando a formar en la vertiente oscura.

Recuadro de la derecha: imagen de infrarrojo de 2MASS del cúmulo incrustado RCW 108 IR

______________________
Las estrellas masivas
La mayoría de la bibliografía consultada parece conceder el puesto de estrellas ionizantes a HD 150135 y HD 150136. ¿Qué hay sobre ellas?
Hacía tiempo que no nos topábamos con uno de esos objetos que se encuentran en el punto a partir del cual se les puede considerar verdaderas estrellas. HD 150135 parece que es uno de ellos, situado justo en la posición de inicio en la secuencia principal (ZAMS-Zero-Age Main Sequence). Su espectro es de los exóticos: O6.5V((f))z; donde, recordemos, las estrellas ((f)) tienen una emisión débil de nitrógeno y una fuerte absorción de helio (Martins, 2018).
Se trata de una gigante, binaria (Jiménez-Esteban, Solano y Rodrigo, 2019) aunque en Simbad no se le considera oficialmente esa binaridad a pesar de su reconocimiento en distintas observaciones. Tampoco la observación en rayos X de Chandra puede confirmar la existencia de una compañera (Skinner et al., 2005)
Está asignada al cúmulo NGC 6193 ya desde el principio (Moffat y Vogt, 1973).

Las primeras de sus reseñas bibliográficas se asocian a la búsqueda de características generales del cosmos: localización de regiones HII (Gum, 1955), presencia de estructuras filamentosas en nebulosas (Osterbrock, 1959), o las asociaciones estelares (Whiteoak, 1963). Respecto a estas últimas se han buscado relaciones con la denominada Ass Ara R1, esto es, una de las de reflexión que ya vimos en En compañía y en ¿Monotonía? y también con la de tipo OB, Ass Ara OB1 (Herbst y Havlen, 1977).
________________
Ahora no me detengo en esto de los movimientos en grupo …¡ya me gustaría!
Sí algo de la binaridad. Aunque no directamente relacionadas con nuestra estrella, pongo en referencias algunos estudios sobre ello dentro del cúmulo. También tienen que ver con nuestra próxima protagonista.
_____________________
HD 150136
Puestos a añadir exotismo, a ésta se le suma un asterisco a la ‘f’ (aquí levantar una ceja y preguntarse qué narices querrá decir el asterisco): lo que viene a querer decir es que hay fuerte presencia de nitrógeno .
Es una O3.5-4III(f*) … ¡stop!, un momento, tiene una compañera otra jovenzuela tipo O6IV y, sí, se trata de una binaria espectroscópica.
¡Oh, sorpresa!, no está incluida entre los miembros del cúmulo NGC 6193. Habrá que echar mano de la distancia: unos 150 pc de diferencia entre ellas… no parece mucho (¿será por la diferente composición que indican las efes que una pertenezca al grupo y otra no?).
Ya se ha visto en la imagen anterior que se la consideraba miembro del cúmulo en mucha de la bibliografía.
No se quedan las sorpresas ahí. Parece que nos encontramos ante uno de esos sistemas triples. Vale la pena pararse en el emocionante camino que lleva de la predicción a la constatación de dicho sistema.
Se partía de una binaria O+O reconocida en visual, sin embargo las observaciones de velocidades radiales no parecían adecuarse a lo observado, por lo que se propuso la posible existencia de una tercera componente (Niemela y Gamen, 2005).
Una vez vista la posibilidad de un sistema triple, había que encontrar evidencia.
___________________________
Curiosidad: Lo que parece que hacía especial a este sistema binario es que contara con una estrella O3, que la convertía en la más cercana de ese tipo, y que se hubieran localizado muy pocas de ellas binarias, lo que, además, la convertía en una rareza … todo un aliciente buscar una nueva compañera.
_______________________________
En rayos X, Chandra, buscando componentes del cúmulo NGC 6193 (nuestra estrella aún es tomada entonces como parte integrante), se detecta una ligera variabilidad que hace pensar en una ocultación de periodo muy breve (menor de un día). El periodo del sistema binario se había establecido en 2,6 días (Skinner et al., 2005).
La evidencia vendría por dos caminos distintos. Por un lado se había realizado un seguimiento espectroscópico entre 1999 y 2009 que concluía la presencia de una estrella primaria O3-O3.5, una secundaria O5.5-O6 y una tercera O6.5-O7 (Mahy, 2012).
Por otro, combinando infrarrojo e interferometría, se preparó todo para obtener una imagen en una sola observación en marzo de 2013 y se determinó un resultado más preciso y coherente con el anterior: O3+O5.5 y una tercera en la secuencia principal O6.5-O7 (Sánchez-Bermudez et al., 2013).
En este punto tengo que preguntarme ¿por qué, si hay tanta evidencia de que se trata de un sistema al menos triple, el tipo de objeto en Simbad no pasa a ser ‘sistema doble o múltiple’ que parece más preciso que ‘binaria espectroscópica’?
La respuesta apareció un poco más tarde en la segunda entrega del sondeo GOSSS-Galactic O-Star Spectroscopic Survey donde participó parte del equipo que ya había trabajado en la detección del tercer elemento del sistema.
____________________
Inciso: el sondeo GOSSS se inició en el IAA-Instituto de Astrofísica de Andalucía. Hay una tercera entrega (Maíz Apellániz, J. et al., 2016) pero no he podido encontrar referencias posteriores (¿es un catálogo ya cerrado o es que el ritmo de detección de estrellas O es lento? ¿ha evolucionado en otros?)
_____________________
La respuesta a ¿por qué la elección de ‘binaria espectroscópica’ en lugar de ‘sistema doble o múltiple’?: “En los datos de GOSSS solo la vemos como SB2, con tipos espectrales de O3,5-4 III(f*) y O6 IV, lo que coincide aproximadamente con los tres tipos espectrales individuales de Mahy et al. (2012) fusionados en dos” (Sota et al., 2014).
Y presentan como alternativa el sistema triple.

Parece que, ante la duda, la dB Simbad elige la binaridad.
Por cierto, ¿alguien quiere echarle un vistazo de cerca? El mismo artículo nos la enseña

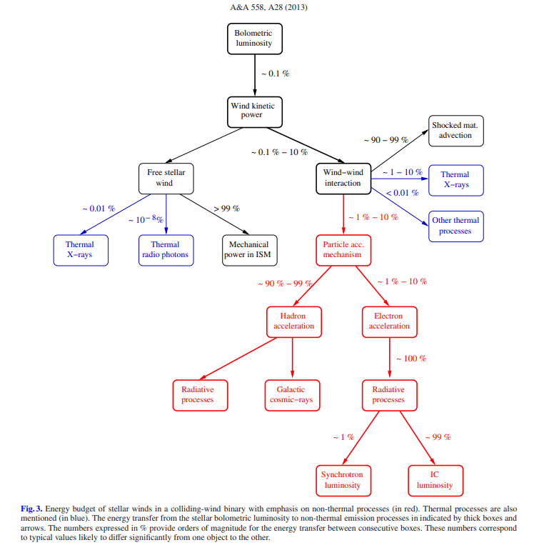
Hay otra cosa que llama la atención en la descripción del sistema que hace GOSSS: “El sistema es una binaria de viento en colisión (De Becker & Raucq 2013)”. … así, a bocajarro … y hay que ponerse inmediatamente a husmear en el De Becker&Raucq para ver de qué van esos aerogeneradores naturales.
PACWBs …¡hala!
Con nombre tan expresivo (dejémoslo ahí) las siglas PACWBs-particle-accelerating colliding-wind binaries hacen referencia a la capacidad, no solo aerogeneradora sino aceleradora de partículas que tienen algunas binarias masivas.
Parece que el viento de estas binarias es capaz de acelerar partículas hasta el punto de manifestar emisiones de alta energía, relativistas.
Aquí el esquema. En la parte derecha se muestran las manifestaciones posibles cuando el viento estelar entra en relación con otros.

(De Becker y Raucq, 2013)
Tal como se indica en el pie del esquema, la parte roja señala los procesos que emiten en forma no ternal. Y es que ya se identificaba en nuestra estrella la presencia de una fuente de emisión no termal de rayos X en el estudio espectroscópico realizado por Mahy y colaboradores en 2012.
De regreso a nuestro paisaje fotográfico
Todas estas paradas no deben hacernos olvidar que estábamos terminando de recorrer el paisaje de la astrofotografía que ha ocupado las dos últimas portadas (ver Praderas y Claroscuro). Y no está de menos recordar que esas entradas del blog surgieron como curiosidad por conocer el entorno de HD 148937, esa también binaria espectroscópica rara-rara, y hasta dónde llegaba su influencia (ver Sssingular, Evasiva y Sorprendente).
1188 pc de HD 148937 frente a los 1442 de HD 150136. Solo 354 pc de diferencia y lo distintas que aparecen.
Regresemos al camino.
Como se decía al principio, lo que sí parece que tiene relación, es el cúmulo NGC 6193, la parte más luminosa ocupada tanto por HD 150135 y HD 150136, con la región HII y la nube molecular que ocupan la parte más oscura en la foto.
El borde brillante
Con todos estos ingredientes se consideraba como más probable, que se tratara de lo que se denomina una nube de borde brillante (BRC-Bright-rimmed cloud).
Este tipo de nubes se forma cuando la radiación ultravioleta procedente de estrellas masivas o la expansión de las regiones HII presiona los cúmulos densos desencadenando la formación de una nueva generación de estrellas. Este proceso se conoce como implosión por radiación y se trata de un mecanismo de retroalimentación estelar (Saha et al., 2022).
Y es tan visualmente evidente que nadie dudaría de que es eso lo que está pasando en nuestra zona de análisis: la radiación ultravioleta de las masivas estrellas que componen NGC 6193 están presionando la región HII, Gum 53 que contiene la nube molecular IRAS 16362-4845 donde, como resultado se está formando un nuevo cúmulo al que hemos visto han denominado RCW 108 IR.
¿Nadie? … ¡ja!
Ahí están esos seres concienzudos que son los que se dedican a hacer ciencia: que si a mí no me cuadra con el modelo esperado, que si no está claro que las observaciones concuerden … ¡en fin, siempre dudando de todo!
Habrá que reconocerles que le ponen suspense.
Ya citado alguna vez en el blog, aquí tenemos a otro español, del ESO-European Southern Observatory, Fernando Comerón y equipo para proponernos más dudas por si no teníamos bastantes.
Su estudio se centra, no tanto en los objetos en sí mismos, como en su cinemática. (me) Resulta muy interesante.
Parece que la influencia que se espera de estas dos estrellas O sobre el frente (visible por el borde brillante) de formación estelar de la nube molecular y gas ionizado, no es el esperado; que su morfología no se adecúa.
Lo que parece es que se trata de un glóbulo formado por el viento de NGC 6193, y también HD 150136, que forma una columna de alta densidad que se desplaza, no hacia el frente brillante, sino hacia el sur y el suroeste (Comerón, Schneider y Russeil, 2005).
Pero no es solo su morfología, también su distribución de masa. Se preguntan los autores “¿por qué debería ser la distribución de masa de sus estrellas tan conspicuamente diferente de la de otras regiones similares?”
Y me preguntó yo, ¿como es que no se me ha ocurrido a mí?
Pues bien, no les cuadra; no es lo que se ha visto en otros cúmulos.
Tampoco la distancia parece ser la adecuada, la esperada. Aunque se admite la influencia de fuentes externas en el desencadenamiento del cúmulo incrustado en IRAS 16362-4845 (se entiende RCW 108 IR), no parece que se tengan claras las cosas con respecto al mecanismo que lo ha desencadenado (Comerón y Schneider, 2011).
En fin, que quedan muchos interrogantes todavía.
Toca relajarse con esta imagen del mismo artículo donde se puede ver un primer plano de IRAS 16362-4845

____________________________________
Lo último (lo prometo)
Es que me enseñan el caramelo: ¿qué pasa con esa especie de globo creado por los vientos de las estrellas masivas?
No solo es que se expanda sino que parece que está girando alrededor del cúmulo … ¿es o no interesante?
No he podido (o sabido) encontrar información al respecto, así que solo me queda hurgar por esas nubes oscuras que rodean el cúmulo … ya vamos aprendiendo que, en astronomía, cuanto más oscuro, más prometedor.
Una panorámica:

En el recuadro la distribución del cúmulo UBC 668 (recordemos UBC-University of Barcelona Cluster)
círculo amarillo: estrella, variable RR Lyrae, binaria
círculo cian: burbuja
círculo rosa: nube molecular; nebulosa oscura, región HII
círculo verde claro: fuente de infrarrojo
círculo verde oscuro: cúmulo
círculo naranja: objeto compuesto, combinado
círculo rojo: fuente centimétrica de radio, fuente submilimétrica
flecha rosa: candidata enana blanca
círculo azul: grupo de galaxias
flecha amarilla: estrella de alto movimiento propio
cruz cian: fuente de rayos X
flecha cian: variable cefeida clásica
cruz rosa: objeto de naturaleza desconocida
cruz verde: máser

_________________________
No he tenido en cuenta esta vez a los objetos jóvenes (su número catalogado era pequeño) ni las variables de largo periodo o las que se considera candidatas … lo llenarían todo.
______________________________
Me hace gracia que haya objetos catalogados como RR Lyrae que se utilizan para medir distancias y que no dispongan de información sobre la suya. Aquí han aparecido unas cuantas de las que sí se ha registrado para poder hacerme una idea de la escala.
Os engañé … Las que más destacan
Se quedan muchas cosas por indagar, pero lo que es inevitable es nombrar a esas estrellas que destacan visualmente. Son estas:


¿y qué se puede hacer durante una convalecencia? … Pues esto … jugar con bolitas de colores

cian: distancia en pc < 100
amarillo: 101>d<500
naranja: 501>d<1000
rojo: d>1001
Era eso o pensar en un Miura volando por los cielos de Doñana.
Lo sé … es por los mosquitos.
_______________________________________
Otro viaje lleno de sorpresas. Y, es verdad que hay muchas variables de largo periodo o candidatas, pero, ahora que se han terminado, lo veo con nuevos ojos: ¡es un mar de potenciales binarias!
Espero que lo disfrutéis.
_______________________________________________________________
a propósito …
Un poco más joven que la nebulosa de Orion
En uno de los estudios reseñados se compara la edad del cúmulo en RCW 108 con el de la nebulosa de Orion y señalan como probable un estado de evolución previo (Comerón, Schneider y Russeil, 2005), así que nos podríamos imaginar que lo que le espera es algo así como esto:

Bueno, bueno, bueeeeno
… un enlace para profundizar en nebulosas planetarias pre y proto:
http://faculty.washington.edu/balick/pPNe/
________________________________________________________________________________________________________________________________
Organismos
Centre de Données astronomiques de Strasbourg [https://cds.u-strasbg.fr/]
ESA [https://cosmos.esa.int/]
NASA [https://www.nasa.gov/]
Bases de datos
Aladin Sky Atlas [https://aladin.cds.unistra.fr/AladinLite/]
Cornell University- ArXiv [https://arxiv.org/]
ESASky: https://sky.esa.int
IRSA https://irsa.ipac.caltech.edu/
SAO/NASA Astrophysics Data System (ADS) [https://ui.adsabs.harvard.edu/]
SIMBAD Astronomic Database [http://simbad.cds.unistra.fr/simbad/]
NED (NASA/IPAC Extragalactic Database) [http://ned.ipac.caltech.edu/]
Otros recursos
IATE-European Union terminology [https://iate.europa.eu/]
SEA- Sociedad Española de Astronomía [https://www.sea-astronomia.es/glosario]
Wikipedia [https://es.wikipedia.org/]
Referencias
Arnal, M. et al., “The Open Cluster NGC 6193: Another Cluster Rich in Spectroscopic Binaries”, Publications of the Astronomical Society of the Pacific, vol. 100, p. 1076, 1988. doi:10.1086/132273.
Comerón, F. and Schneider, N., “RCW 108: Star formation in a Nearby Troubled Environment”, in UP2010: Have Observations Revealed a Variable Upper End of the Initial Mass Function?, 2011, vol. 440, p. 47.
Comerón, F., Schneider, N., and Russeil, D., “Star formation in RCW 108: Triggered or spontaneous?”, Astronomy and Astrophysics, vol. 433, no. 3, pp. 955–977, 2005. doi:10.1051/0004-6361:20041586.
De Becker, M. and Raucq, F., “Catalogue of particle-accelerating colliding-wind binaries”, Astronomy and Astrophysics, vol. 558, 2013. doi:10.1051/0004-6361/201322074.
Gaia Collaboration, “VizieR Online Data Catalog: Gaia DR3 Part 4. Variability (Gaia Collaboration, 2022)”, VizieR Online Data Catalog, 2022.
Gum, C. S., “A Survey of Southern HII Regions”, Memoirs of the Royal Astronomical Society, vol. 67, p. 155, 1955.
Herbst, W. and Havlen, R. J., “Ara OB1, NGC 6193 and Ara R1: an optical study of a very young southern complex.”, Astronomy and Astrophysics Supplement Series, vol. 30, pp. 279–295, 1977.
Jiménez-Esteban, F. M., Solano, E., and Rodrigo, C., “A Catalog of Wide Binary and Multiple Systems of Bright Stars from Gaia-DR2 and the Virtual Observatory”, The Astronomical Journal vol. 157, no. 2, 2019. doi:10.3847/1538-3881/aafacc.
Mahy, L. et al., “Evidence for a physically bound third component in HD 150136”, Astronomy and Astrophysics, vol. 540, 2012. doi:10.1051/0004-6361/201118199.
Maíz Apellániz, J. et al., “The Galactic O-Star Spectroscopic Survey (GOSSS). III. 142 Additional O-type Systems.”, The Astrophysical Journal Supplement Series, vol. 224, no. 1, 2016. doi:10.3847/0067-0049/224/1/4.
Martins, F., “Quantitative spectral classification of Galactic O stars”, Astronomy and Astrophysics vol. 616, 2018. doi:10.1051/0004-6361/201833050.
Moffat, A. F. J. and Vogt, N., “Southern open star clusters 3 UBV-H beta photometry of 28 clusters between galactic longitudes 297 and 353 degree.”, Astronomy and Astrophysics Supplement Series, vol. 10, pp. 135–193, 1973.
Niemela, V. S. and Gamen, R. C., “The nearest star of spectral type O3: a component of the multiple system HD 150136”, Monthly Notices of the Royal Astronomical Society, vol. 356, no. 3, pp. 974–978, 2005. doi:10.1111/j.1365-2966.2004.08513.x.
Osterbrock, D. E., “Parallel Filamentary Structure in Diffuse Nebulae”, Publications of the Astronomical Society of the Pacific, vol. 71, no. 418, p. 23, 1959. doi:10.1086/127325.
Sanchez-Bermudez, J. et al., “Direct detection of the tertiary component in the massive multiple HD 150136 with VLTI”, Astronomy and Astrophysics, vol. 554, 2013. doi:10.1051/0004-6361/201321649.
Saha, P. et al., “Investigation of rocket effect in bright-rimmed clouds using Gaia EDR3”, Monthly Notices of the Royal Astronomical Society, vol. 515, no. 1, pp. L67–L71, 2022. doi:10.1093/mnrasl/slac074.
Sharma, S. et al., “Structural Studies of Eight Bright Rimmed Clouds in the Southern Hemisphere”, The Astronomical Journal, vol. 151, no. 5, 2016. doi:10.3847/0004-6256/151/5/126.
Skinner, S. L. et al., “Chandra X-ray observations of the young stellar cluster NGC 6193 in the Ara OB1 association”, Monthly Notices of the Royal Astronomical Society, vol. 361, no. 1, pp. 191–205, 2005. doi:10.1111/j.1365-2966.2005.09154.x.
Sota, A. et al., “The Galactic O-Star Spectroscopic Survey (GOSSS). II. Bright Southern Stars”, The Astrophysical Journal Supplement Series, vol. 211, no. 1, 2014. doi:10.1088/0067-0049/211/1/10.
Thompson, M. A., Urquhart, J. S., and White, G. J., “A Compact Array imaging survey of southern bright-rimmed clouds”, Astronomy and Astrophysics, vol. 415, pp. 627–642, 2004. doi:10.1051/0004-6361:20031681.
Vazquez, R. A. and Feinstein, A., “Binary stars : another effect contributing to the supposed abnormal extinction law in NGC 6193 ?”, Astronomy and Astrophysics Supplement Series, vol. 92, pp. 863–874, 1992.
Whiteoak, J. B., “An association of O and B stars in Ara”, Monthly Notices of the Royal Astronomical Society, vol. 125, p. 105, 1963. doi:10.1093/mnras/125.2.105.
Urquhart, J. S. et al., “High-mass star formation within the bright-rimmed cloud SFO 79”, Astronomy and Astrophysics, vol. 428, pp. 723–739, 2004. doi:10.1051/0004-6361:20040485.